Definition
Short Time Operating Reserve (STOR) is a critical service that ensures grid stability by providing rapid-response power during periods of high demand or unexpected outages. It involves a range of energy resources, including battery storage and flexible generation units, that can be deployed quickly to meet sudden changes in electricity needs.
Application
STOR schemes are widely implemented in the UK to access additional power generated by local generation plants, helping to manage increased demand and prevent blackouts. The minimum capacity of a STOR plant, typically based on power generation from fossil fuels, natural gas, or renewables, is 3 MW. These schemes are essential components of the UK National Grid, designed to enable prompt and efficient responses to short-term fluctuations in demand. Similar schemes are gaining popularity in countries such as Sweden, Romania, Poland, and Bulgaria.
Battery Energy Storage Systems (BESS) serve as a prime example of a resource used within STOR, allowing for quick deployment to meet immediate energy needs. BESS typically employs lithium-ion batteries due to their high energy density, efficiency, and relatively low environmental impact. Together, BESS and STOR are essential for creating efficient and stable electricity supply systems in today’s energy landscape.
Why TE Energy?
Switchgear panels play a vital role in safely controlling and distributing this energy, protecting the system from faults, and ensuring reliable operation. As a switchgear manufacturer, we provide tailored solutions that ensure seamless connection, system protection, and efficient energy management for STOR and BESS installations, supporting both grid stability and renewable energy integration. Our successful implementation of STOR projects in the UK, Sweden, Estonia, Poland and Bulgaria highlights our considerable knowledge and experience in this field. We offer a complete service, including supply, delivery, installation, and system commissioning for any generation scheme.
Technology benefits:
- SF6 –free design is perfectly suited for STOR plants based on renewable and ecological energy helping to contribute to environmental sustainability
- Vacuum circuit breaker enables extremely high numbers of operations up to 100.000 cycles without maintenance
- Fast transfer technology allows STOR providers to respond quickly and minimize downtime
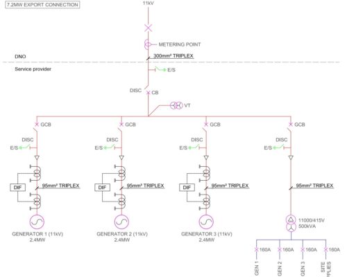
Typilcal STOR schemes
Projects



